Abstract and Literature

« The vOICe Home Page
« On artificial synesthesia
« On sound-induced mental imagery

From P.B.L. Meijer, ``An Experimental System for Auditory Image Representations,''
IEEE Transactions on Biomedical Engineering, Vol. 39, No. 2, pp. 112-121, Feb 1992. ( DOI)

This paper was one of the 46 articles that were selected for reprint in the 1993 IMIA Yearbook of Medical Informatics, pp. 291-300, and discussed in the synopsis on image and signal processing in medical informatics, pp. 261-263.

Full article available in HTML and as a  PDF file (5 MB).

Abstract

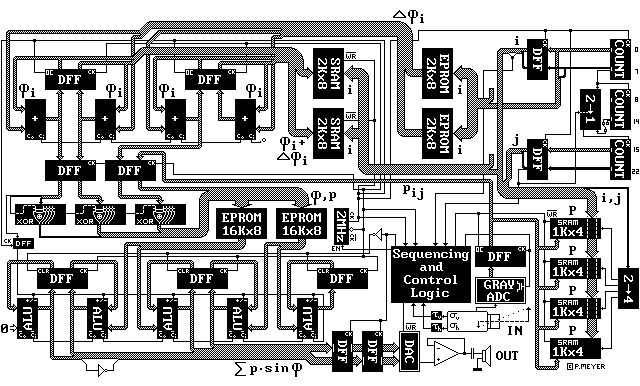
Abstract - This paper presents an experimental system for the conversion of images into sound patterns. The system was designed to provide auditory image representations within some of the known limitations of the human hearing system, possibly as a step towards the development of a vision substitution device for the blind. The application of an invertible (1-to-1) image-to-sound mapping ensures the preservation of visual information.

The system implementation involves a pipelined special purpose computer connected to a standard television camera. The time-multiplexed sound representations, resulting from a real-time image-to-sound conversion, represent images up to a resolution of 64 × 64 pixels with 16 grey-tones per pixel. A novel design and the use of standard components have made for a low-cost portable prototype conversion system having a power dissipation suitable for battery operation.

Computerized sampling of the system output and subsequent calculation of the approximate inverse (sound-to-image) mapping provided the first convincing experimental evidence for the preservation of visual information in the sound representations of complicated images. However, the actual resolution obtainable with human perception of these sound representations remains to be evaluated.

HTML version of full paper available online!

Drawings

Conclusions

A new system has been presented for the conversion of images into sound patterns. The hardware implementation employs a special pipelined architecture for the real-time digital calculation of sound samples. The design aimed at obtaining a portable, low-power and low-cost system. To this purpose, the prototype system was constructed entirely out of standard, commercially available components. The technical feasibility of the approach has been proven by the construction of a fully functional system, which, by means of inverse mappings, was shown to preserve image information up to a resolution corresponding to estimates for achievable resolution. Some practical parameter restrictions were derived from known limitations of the human hearing system. The resolution provided by the system itself appears sufficiently high to deal with many practical situations normally requiring human vision, as the system was designed towards possible later use by the visually impaired.

However, the further development towards a practical application of the system still awaits a thorough evaluation, with blind persons. This is needed to determine and quantify the limits of attainable image perception, before any firm conclusions about the usefulness of the system can be drawn, because only the technical feasibility has now been established. Such an evaluation should involve both (young) children and adults, while distinguishing the congenitally blind from the late-blinded, because neural adaptability may drop rapidly with age, and the neural development may strongly depend on prior visual experiences.

Acknowledgement

The author would like to thank P.A. Kuppen for preparing the screen photographs for this paper, and H.E.M. Mélotte and L.F. Willems from the former Eindhoven Institute for Perception Research (IPO) for providing initial spectrographic evidence for the correct functionality of the image-to-sound conversion system. [Paul Kuppen.]
Paul Kuppen died at the age of 32 in a plane crash on September 20, 1992, together with my friends and colleagues Henk Hegen and Michiel Smulders. Paul took the screen photographs from the 1084S monitor of his Commodore Amiga computer during the spring of 1991, sometime around midnight to have the darkness needed for highest contrast and best quality. Wished we could have continued our lively and profound discussions about the essence of self...
Paul Kuppen
1960-1992

References (from 1992 IEEE BME paper)

P. Bach-y-Rita, C. C. Collins, F. A. Saunders, B. White and L. Scadden, ``Vision substitution by tactile image projection,'' Nature, Vol. 221, pp. 963-964, March 8, 1969. Available  online (PDF file).

G. von Békésy, Experiments in Hearing, New York: McGraw-Hill Book Company, 1960. [von Bekesy]

T. Bower, ``Blind babies see with their ears,'' New Scientist, pp. 255-257, February 7, 1977.

J. Brabyn, ``Developments in electronic aids for the blind and visually impaired,'' IEEE Eng. in Medicine and Biology Magazine, pp. 33-37, Dec. 1985.

M. Brissaud and G. Grange, ``Système ultrasonores d'aide à la localisation pour non-voyants,'' Acustica, Vol. 66, pp. 53-55, 1988.

S. A. Dallas and A. J. Erickson, ``Sound pattern generator,'' Patent: Int. Publ. No. WO 82/00395, Int. Appl. No. PCT/US81/00847.

W. H. Dobelle, M. G. Mladejovsky and J. P. Girvin, ``Artificial Vision for the Blind: Electrical Stimulation of Visual Cortex Offers Hope for a Functional Prosthesis,'' Science, Vol. 183, pp. 440-444, February 1, 1974. (Cf. brain implant)

H. Duifhuis, ``Current developments in peripheral auditory frequency analysis,'' in B.A.G. Elsendoorn and H. Bouma, ed., Working models of human perception, London: Academic Press, 1989, pp. 59-65.

S. Ferguson and S. D. Ferguson, ``High resolution vision prosthesis systems: research after 15 years,'' J. of Visual Impairment & Blindness, pp. 523-527, Jan. 1986.

R. M. Fish, ``Visual Substitution Systems: Control and Information Processing Considerations,'' The New Outlook for the Blind, Vol. 69, pp. 300-304, Sept. 1975.

R. M. Fish, ``An audio display for the blind,'' IEEE Trans. Biom. Eng., Vol. BME-23, pp. 144-154, Mar. 1976.

S. F. Frisken-Gibson, P. Bach-y-Rita, W. J. Tompkins and J. G. Webster, ``A 64-solenoid, four-level fingertip search display for the blind,'' IEEE Trans. Biom. Eng., Vol. BME-34, pp. 963-965, Dec. 1987.

D. D. Greenwood, ``Critical Bandwidth and the Frequency Coordinates of the Basilar Membrane,'' J. Acoust. Soc. Am. (JASA), Vol. 33, pp. 1344-1356, Oct. 1961.

A. D. Heyes, ``Human navigation by sound,'' Phys. Technol., Vol. 14, pp. 68-76, 1983.

T. Heyes, ``Sonic pathfinder,'' Wireless World, pp. 26-29, 62, Apr. 1984. [Tony Heyes]

K. Kaczmarek, P. Bach-y-Rita, W. J. Tompkins and J. G. Webster, ``A tactile vision-substitution system for the blind: computer-controlled partial image sequencing,'' IEEE Trans. Biom. Eng., Vol. BME-32, pp. 602-608, Aug. 1985.

L. Kay, ``Electronic aids for blind persons: an interdisciplinary subject,'' IEE Proc., Pt. A, Vol. 131, pp. 559-576, Sep. 1984.

V. Majerník and J. Kaluzný, ``On the Auditory Uncertainty Relations,'' Acustica, Vol. 43, pp. 132-146, 1979. [Majernik and Kaluzny]

F. A. Saunders, ``Information transmission across the skin: high-resolution sensory aids for the deaf and the blind,'' Int. J. Neuroscience, Vol. 19, pp. 21-28, 1983.

K. Smith, ``Seeing with microcircuits,'' New Scientist, pp. 258-260, February 7, 1977.

A. Y. J. Szeto and F. A. Saunders, ``Electrocutaneous stimulation for sensory communication in rehabilitation engineering,'' IEEE Trans. Biom. Eng., Vol. BME-29, pp. 300-308, Apr. 1982.

S. Tachi, K. Tanie, K. Komoriya and M. Abe, ``Electrocutaneous communication in a guide dog robot (MELDOG),'' IEEE Trans. Biom. Eng., Vol. BME-32, pp. 461-469, July 1985.

Y. Yonezawa, ``Binaural sensitivity to direction cue in an acoustic spatial sensor,'' Acustica, Vol. 61, pp. 140-144, 1986.

E. Zwicker, G. Flottorp and S. S. Stevens, ``Critical Band Width in Loudness Summation,'' J. Acoust. Soc. Amer. (JASA), Vol. 29, pp. 548-557, 1957.

Other related or relevant literature

This literature list is no longer maintained, although occasionally new entries might be added

It would be particularly interesting to learn of more neuroscientific research pertaining to auditory-to-visual cross-modal perception, Kujala et al. (1995) “Visual cortex activation in blind humans during sound discrimination,” Neurosci. Lett. 183, 143–146 neural plasticity and bandwidth of cross-modal neural pathways. See also ``Cross-Modal Sensory Streams,'' Conference Abstracts and Applications, ACM SIGGRAPH 98, p. 184, as part of an invited panel presentation and demonstration of The vOICe for Windows at SIGGRAPH '98, Orlando, Florida, 1998, ``Seeing with Sound for the Blind: Is it Vision?,'' an invited lecture given at the VSPA 2001 conference on Consciousness, Amsterdam, The Netherlands, June 1, 2001, ``Seeing with Sound: Wearable Computing for the Blind,'' an invited presentation given at the NIC2001 (Nordic Interactive Conference), Copenhagen, Denmark, Thursday November 1, 2001, and ``Seeing with Sound for the Blind: Is it Vision?,'' an invited presentation at the plenary opening session of the Tucson 2002 conference ``Toward a Science of Consciousness,'' Tucson, Arizona, USA, April 8, 2002, as well as an invited presentation at the workshop on Multimodal Interactions in Perception, Paris, France, April 15 and 16, 2002, at the Institut Henri Poincaré, Amphi Darboux.

Could one define sensible fMRI/ERP/MEG/PET/DTI/VSDI experiments to investigate the potential of The vOICe auditory display technology in a systematic manner to obtain more objective information about "neural correlates of sensory substitution"? Perhaps using  TMS or rTMS? One could think of measuring brain activity (metabolism, blood flow) in the visual cortex induced by auditory input, both before and after training for understanding the soundscapes that now represent visual objects by their equivalent auditory objects. Further input and insights from neuroscientists would be most welcome. Also very relevant for our purposes is psychoacoustical research on auditory profile analysis. If you can contribute with relevant literature or other information, please report.

S.-R. Afraz, R. Kiani and H. Esteky, ``Microstimulation of inferotemporal cortex influences face categorization,'' Nature, Vol. 442, pp. 692-695, August 10, 2006.

K. Alho, T. Kujala et al., ``Auditory processing in visual brain areas of the early blind: evidence from event-related potentials,'' Electroencephalography and clinical Neurophysiology, Vol. 86, pp. 418-427, 1993.

A. Amedi, F. Bermpohl, J. Camprodon, S. Fox, L. Merabet, P. Meijer and A. Pascual-Leone, ``Neural correlates of visual-to-auditory sensory substitution in proficient blind users,'' poster presentation at the 12th Annual Meeting of the Cognitive Neuroscience Society (CNS 2005) in New York, USA, April 9-12, 2005, and at the 57th Annual Meeting of the American Academy of Neurology (AAN 2005), Miami Beach, Florida, USA, April 9-16, 2005. Available online.

A. Amedi, F. Bermpohl, J. Camprodon, L. Merabet, P. Meijer and A. Pascual-Leone, ``LO is a meta-modal operator for shape: fMRI study using auditory-to-visual sensory substitution,'' poster presentation at the 12th Annual Meeting of the Organization for Human Brain Mapping (HBM 2006) in Florence, Italy, June 11-15, 2006. Abstract available online.

A. Amedi, J. Camprodon, L. Merabet, P. Meijer and A. Pascual-Leone, ``Towards closing the gap between visual neuroprostheses and sight restoration: Insights from studying vision, cross-modal plasticity and sensory substitution,'' Journal of Vision, Vol. 6, No. 13, 12a, 2006. Abstract available  online.

A. Amedi, W. Stern, J. A. Camprodon, F. Bermpohl, L. Merabet, P. Meijer and A. Pascual-Leone, ``Extracting shape and location information conveyed by visual-to-auditory sensory substitution activates the lateral occipital complex and dorsal visual stream respectively in blind and sighted individuals,'' poster presentation at the 8th Annual Meeting of the International Multisensory Research Forum (IMRF 2007), Sydney, Australia, July 5-7, 2007. Abstract available online.

A. Amedi, W. Stern, L. Merabet, E. Striem, U. Hertz, P. Meijer and A. Pascual-Leone, ``Audio-visual integration for objects, location and low-level dynamic stimuli: novel insights from studying sensory substitution and topographical mapping,'' poster presentation at the 9th Annual Meeting of the International Multisensory Research Forum (IMRF 2008), Hamburg, Germany, July 16-19, 2008. Abstract available online.

A. Amedi, A. Floel, S. Knecht, E. Zohary and L. G. Cohen, ``Transcranial magnetic stimulation of the occipital pole interferes with verbal processing in blind subjects,'' Nature Neuroscience, Vol. 7, No. 11, November 2004.

A. Amedi, N. Raz, P. Pianka, R. Malach and E. Zohary, ``Early 'visual' cortex activation correlates with superior verbal memory performance in the blind,'' Nature Neuroscience, Vol. 6, No. 7, pp. 758 - 766, July 2003.

A. Amedi, W. Stern, J. A. Camprodon, F. Bermpohl, L. Merabet, S. Rotman, C. Hemond, P. Meijer and A. Pascual-Leone, ``Shape conveyed by visual-to-auditory sensory substitution activates the lateral occipital complex,'' Nature Neuroscience, Vol. 10, No. 6, pp. 687 - 689, June 2007. Abstract available online.

S. Areibi and J. Zelek, ``A Smart Reconfigurable Visual System for the Blind,'' Conf. Smart Systems and Devices (SSD), Hammamet, Tunisia, March 27-30, 2001.

K. C. Armel and V.S. Ramachandran, ``Acquired Synesthesia in Retinitis Pigmentosa,'' Neurocase, Vol 5, pp. 293-296, 1999. Available  online (PDF file).

P. Arno, C. Capelle, M.-C. Wanet-Defalque, M. Catalan-Ahumada and C. Veraart, ``Auditory coding of visual patterns for the blind,'' Perception, Vol. 28, No. 8, pp. 1013-1029, 1999. Abstract  online. (Cf. PSVA)

P. Arno, A. Vanlierde, E. Streel, M.-C. Wanet-Defalque, S. Sanabria-Bohorquez and C. Veraart, ``Auditory substitution of vision: pattern recognition by the blind,'' Applied Cognitive Psychology, Vol. 15, No. 5 , pp. 509 - 519, 2001. (Cf. PSVA)

P. Arno, A. G. De Volder, A. Vanlierde, M.-C. Wanet-Defalque, E. Streel, A. Robert, S. Sanabria-Bohórquez and C. Veraart, ``Occipital Activation by Pattern Recognition in the Early Blind Using Auditory Substitution for Vision,'' NeuroImage, Vol. 13, pp. 632-645, 2001. (Cf. PSVA)

A. Arnoldussen, B. Besta, A. Ferber, E. Fisher, R. Hogle, S. Lederer and M. Rosing, ``Spatial Resolution on the Tongue as Applied to a Prosthetic BrainPort Vision Device,'' Investigative Ophthalmology & Visual Science, Vol. 49, 2008, E-Abstract 2898. Abstract available  online.

A. Arnoldussen and R. Hogle, ``The BrainPort gaze-directed vision augmentation device for those with macular degeneration,'' Proceedings of the 9th International Conference on Low Vision, 2008.

A. Arnoldussen, C. Nemke, R. Hogle and K. Skinner, ``BrainPort plasticity: balance and vision applications,'' Proceedings of the 9th International Conference on Low Vision, 2008.

R. Audette, J. Balthazaar, C. Dunk and J. Zelek, ``A Stereo-vision System for the Visually Impaired,'' (Technical Report 2000-41x-1, School of Engineering, University of Guelph). Available  online (PDF file).

M. Auvray, ``Immersion et Perception Spatiale - L’exemple des dispositifs de substitution sensorielle,'' Ph.D. thesis, Laboratory for Experimental Psychology of the University of Paris 5, Paris, France, December 7, 2004. Available online (PDF file, 4MB).

M. Auvray, S. Hanneton, C. Lenay and K. O'Regan, ``There is something out there: distal attribution in sensory substitution, twenty years later,'' Journal of Integrative Neuroscience, Vol. 4, No. 4, pp. 505-521, December 2005.

M. Auvray, S. Hanneton and J. K. O'Regan, ``Localisation and form recognition in sensory substitution,'' poster presentation at 26th European Conference on Visual Perception (ECVP 2003), Paris, France, September 1 - 5, 2003.  Abstract and poster (PDF file) available online.

M. Auvray, S. Hanneton and J. K. O'Regan, ``Learning to perceive with a visuo-auditory substitution system: Localisation and object recognition with ‘The vOICe’,'' Perception, vol. 36, no. 3, pp. 416–430, 2007. Abstract available  online.

M. Auvray, J. K. O'Regan and S. Hanneton, ``Localisation, form recognition and emergence of sensation in sensory substitution,'' presentation at 13th Conference of the European Society for Cognitive Psychology (ESCOP 2003), Granada, Spain, September 2003.

P. Bach-y-Rita, K. A. Kaczmarek, M. E. Tyler and M. Garcia-Lara, ``Form perception with a 49-point electrotactile stimulus array on the tongue: A technical note,'' J. Rehab. Res. Dev., Vol. 35, pp. 427-430, 1998.

P. Bach-y-Rita, K. A. Kaczmarek and M. E. Tyler, ``A tongue-based tactile display for portrayal of environmental characteristics,'' in Psychological Issues in the Design and Use of Virtual and Adaptive Environments, L. Hettlinger and M. Haas, Eds. Mahwah, NJ: Erlbaum.

P. Bach-y-Rita and S. W. Kercel, ``Sensory substitution and the human-machine interface,'' Trends in Cognitive Sciences (TICS), Vol. 7, pp. 541-546, 2003. Available  online (PDF file).

P. Bach-y-Rita, M. E. Tyler and K. A. Kaczmarek, ``Seeing with the Brain,'' Int. Journal of Human-Computer Interaction, Vol. 15, pp. 285-295, April 2003. Available  online (PDF file).

C. I. Baker, E. Peli, N. Knouf and N. G. Kanwisher, ``Reorganization of Visual Processing in Macular Degeneration,'' Journal of Neuroscience, Vol. 25, No. 3, pp. 614-618, January 2005. Available  online (PDF file).

D. Baldwin, ``Wayfinding Technology: A Road Map to the Future,'' Journal of Visual Impairment & Blindness (JVIB), October 2003, Vol. 97, No. 10 (Special Issue on Technology), pp. 612-620.

D. Bavelier and H. J. Neville, ``Cross-modal plasticity: where and how?,'' Nature Reviews - Neuroscience, Vol. 3, pp. 443-452, June 2002.

A. L. Beer and T. Watanabe, ``Specificity of auditory-guided visual perceptual learning suggests crossmodal plasticity in early visual cortex,'' Exp. Brain Res., Vol. 198, pp. 353–361, 2009. Available  online (PDF file).

H. Bértolo, ``Visual imagery without visual perception?'' Psicológica, Vol. 26, pp. 173-188, 2005. Available  online (PDF file).

J. Borenstein and I. Ulrich, ``The GuideCane - A Computerized Travel Aid for the Active Guidance of Blind Pedestrians,'' Proc. IEEE Int. Conf. Robotics and Automation, Albuquerque, NM, Apr. 21-27, 1997, pp. 1283-1288.

J. P. Bresciani, M. O. Ernst, K. Drewing, G. Bouyer, V. Maury and A. Kheddar, ``Feeling what you hear: auditory signals can modulate tactile tap perception,'' Experimental Brain Research, Vol. 162, No. 2, December 2004, pp. 172-180. Available  online (PDF file).

N. G. Bourbakis and D. Kavraki, ``Intelligent assistants for handicapped people's independence: case study,'' 1996 IEEE International Joint Symposia on Intelligence and Systems (IJSIS '96), Rockville, MD, USA, November 4-5, 1996, pp. 337-344. (Tyflos/iCare)

N. G. Bourbakis and D. Kavraki, ``An Intelligent Assistant For Navigation of Visually Impaired People,'' Proc. 2nd IEEE International Symposium on Bioinformatics and Bioengineering (BIBE'01), Bethesda, MD, USA, March 4-6, 2001, pp. 230-235. (Tyflos/iCare)

M. E. Brelén, F. Duret, B. Gérard, J. Delbeke and C. Veraart, ``Creating a meaningful visual perception in blind volunteers by optic nerve stimulation,'' Journal of Neural Engineering, Vol. 2, pp. S22-S28, 2005.

G. S. Brindley and W. S. Lewin, ``The sensations produced by electrical stimulation of the visual cortex,'' J. Physiol. (London), Vol. 196, pp. 479-493, 1968.

G. S. Brindley, P. E. K. Donaldson, M. Falconer and D. N. Rushton, ``The extent of the region of occipital cortex that when stimulated gives phosphenes fixed in the visual field,'' J. Physiol. (London), Vol. 225, pp. 57P-58P, 1972.

G. Bronchti, P. Heil, R. Sadka, A. Hess, H. Scheich and Z. Wollberg, ``Auditory activation of 'visual areas' in the blind mole rat (Spalax Ehrenbergi),'' European Journal of Neuroscience, Vol. 16, pp. 311-329, 2002. Available  online (PDF file).

R. F. Browne, ``Toward a Mobility Aid for the Blind,'' Proc. Image and Vision Computing 2003 (IVCNZ 2003), Palmerston North, New Zealand, November 26-28, 2003. Available  online (PDF file).

H. Burton, ``Visual Cortex Activity in Early and Late Blind People,'' Journal of Neuroscience, Vol. 23, No. 10, pp. 4005–4011, May 2003. Available  online (PDF file).

H. Burton and D. G. McLaren, ``Visual cortex activation in late-onset, Braille naive blind individuals: an fMRI study during semantic and phonological tasks with heard words,'' Neuroscience Letters, Vol. 392, pp. 38-42, 2006. Abstract available  online.

H. Burton, A. Z. Snyder, T.E. Conturo, E. Akbudak, J. M. Ollinger and M. E. Raichle, ``Adaptive changes in early and late blind: a fMRI study of Braille reading,'' J. Neurophysiol. Vol. 87, No. 1, pp. 589-607, Jan. 2002.

H. Burton, J. B. Diamond and K. B. McDermott, ``Dissociating Cortical Regions Activated by Semantic and Phonological Tasks: A fMRI Study in Blind and Sighted People,'' Journal of Neurophysioly, Vol. 90, No. 3, pp. 1965 - 1982, September 1, 2003.

E. Burunat, A. F. Rodríguez-Hernández, J. A. López-García, J. R. Muñiz-Montes, J. Pujol, L. F. Rodríguez-Ramos, H. M. Chulani and J. L. González-Mora, ``Blind woman experiencing auditory evoked phosphenes: a functional magnetic resonance imaging study,'' poster presentation at the 4th Forum of European Neuroscience (FENS Forum 2004) in Lisbon, Portugal, July 10-14, 2004. Poster 218 abstract A224.3 published in FENS Forum Abstracts, Vol. 2, 2004.

C. Capelle, C. Trullemans, P. Arno and C. Veraart, ``A Real-Time Experimental Prototype for Enhancement of Vision Rehabilitation Using Auditory Substitution,'' IEEE Trans. Biom. Eng., Vol. BME-45, pp. 1279-1293, Oct. 1998. (Cf. PSVA)

M. Capp, ``Alternative approaches to optophonic mappings,'' Ph.D. thesis, Leicester University & University College Northampton, UK, 2000.

M. Capp and P. Picton, ``Fast, Low Resolution Edge Depth Maps and their Application to a Blind Mobility Aid,'' Int. Conf. on Computer Vision, Pattern Recognition and Image processing (CVPRIP-12), pp. 248-251, Feb.-Mar. 2000, Atlantic City, USA.

M. Capp and P. Picton, ``The Optophone: an Electronic Blind Aid,'' Engineering Science and Education Journal, Vol. 9, pp. 137-143, June 2000.

M. Capp and P. Picton, ``An investigation into stereo vision as a modification to optophonic mappings from scene to sound,'' Int. Mobility Conference (IMC-10), Warwick, UK, August 2000.

M. Capp and P. Picton, ``The optophone: an electronic blind aid,'' IEE Computer Forum, November 2000.

S. Carberry, S. Elzer, N. Green, K. McCoy and Daniel Chester, ``Understanding Information Graphics: A Discourse-Level Problem,'' Proceedings of SigDial, 2003. Available  online (PDF file).

P. A. Carpenter and C. J. Davia, ``A Catalytic Theory of Embodied Mind,'' 28th Annual Conference of the Cognitive Science Society (CogSci 2006), Vancouver, Canada, July 26-29, 2006, pp. 1080-1085. Available  online (PDF file).

A. D. Cate, T. J. Herron, E. W. Yund, G. C. Stecker, T. Rinne, X. Kang, C. I. Petkov, E. A. Disbrow and David L. Woods, ``Auditory Attention Activates Peripheral Visual Cortex,'' PLoS ONE, Vol. 4, No. 2, February 2009, e4645. Available  online.

K. Cha, K. W. Horch and R. A. Normann ``Mobility performance with a pixelized vision system,'' Vision Research, Vol. 32, pp. 1367-1372, 1992.

D.-R. Chebat, J.-K. Chen, F. Schneider, A. Ptito, R. Kupers and M. Ptito, ``Alterations in right posterior hippocampus in early blind individuals,'' NeuroReport, Vol. 18, No. 4, pp. 329-333, 2007.

E. D. Cohen, ``Prosthetic interfaces with the visual system: biological issues,'' Journal of Neural Engineering, Vol. 4, No. 2, R14–R31, June 2007. Abstract available  online.

L. G. Cohen, P. Celnik, A. Pascual-Leone, B. Corwell, L. Faiz, J. Dambrosia, M. Honda, N. Sadato, C. Gerloff, M. D. Catala, M. Hallett, ``Functional relevance of cross-modal plasticity in blind humans,'' Nature, Vol. 389, pp. 180-183, Sept. 11, 1997.

L. G. Cohen, R. A. Weeks, N. Sadato, P. Celnik, K. Ishii and M. Hallett, ``Period of Susceptibility for Cross-Modal Plasticity in the Blind,'' Annals of Neurology, Vol. 45, No. 4, pp. 451-460, 1999.

O. Collignon, M. Lassonde, F. Lepore, M. C. Vasilescu, D. Bastien, D. Tranduy and C. Veraart, ``Functional involvement of occipital cortex for sound processing in early blind subjects using a sensory substitution prosthesis,'' poster presentation at the 34th Annual Meeting of the Society for Neuroscience (SfN 2004) in San Diego, USA, October 23-27, 2004. (Cf. PSVA)

O. Collignon, M. Lassonde, F. Lepore, D. Bastien and C. Veraart, ``Functional Cerebral Reorganization for Auditory Spatial Processing and Auditory Substitution of Vision in Early Blind Subjects,'' Cerebral Cortex, March 31, 2006. Available  online. (Cf. PSVA)

J. Cronly-Dillon, K. C. Persaud and R. P. F. Gregory, ``The perception of visual images encoded in musical form: a study in cross-modality information transfer,'' Proc. Royal Society London, Series B., Vol. 266, pp. 2427-2433, 1999.

J. Cronly-Dillon, K. C. Persaud and R. Blore, ``Blind subjects construct conscious mental images of visual scenes encoded in musical form,'' Proc. Royal Society London, Series B., Vol. 267, pp. 2231-2238, 2000. Abstract available  online.

G. Dagnelie, ``Visual prosthetics 2006: assessment and expectations,'' Expert Review of Medical Devices, Vol. 3, No. 3, pp. 315 - 325, 2006. Abstract available  online.

R. B. Dannenberg and T. Neuendorffer, ``Sound Synthesis from Real-Time Video Images,'' in Proc. 2003 International Computer Music Conference (ICMC 2003), Singapore, pp. 385-388, Sep 29 - Oct 4, 2003. Available  online (PDF file).

S. Daudé and L. Nigay, ``Design process for auditory interfaces,'' International Conference on Auditory Display (ICAD-2003), Boston, USA, pp. 176-179, July 6-9, 2003. Available  online (PDF file).

A. G. De Volder, H. Toyama, Y. Kimura, M. Kiyosawa, H. Nakano, A. Vanlierde, M. C. Wanet-Defalque, M. Mishina, K. Oda, K. Ishiwata, and M. Senda, ``Auditory triggered mental imagery of shape involves visual association areas in early blind humans,'' NeuroImage, Vol. 14, pp. 129-139, 2001. (Cf. PSVA)

H. R. Dinse, P. Ragert, B. Pleger, P. Schwenkreis and M. Tegenthoff, ``Pharmacological Modulation of Perceptual Learning and Associated Cortical Reorganization,'' Science, Vol. 301, pp. 91-94, July 4, 2003.

W. H. Dobelle and M. G. Mladejovsky, ``Phosphenes produced by electrical stimulation of human occipital cortex, and their application to the development of a prosthesis for the blind,'' J. Physiol. (London), Vol. 243, pp. 553-576, 1974. (Cf. brain implant)

W. H. Dobelle, ``Artificial Vision for the Blind by Connecting a Television Camera to the Visual Cortex,'' ASAIO Journal (American Society for Artificial Internal Organs), January - February 2000. Available  online (web archive, cf. brain implant)

K. van den Doel, ``SoundView: Sensing Color Images by Kinesthetic Audio,'' International Conference on Auditory Display (ICAD-2003), Boston, USA, pp. 303-306, July 6-9, 2003. Available  online (PDF file).

K. van den Doel, D. Smilek, A. Bodnar, C. Chita, R. Corbett, D. Nekrasovski and J. McGrenere, ``Geometric Shape Detection with SoundView,'' International Conference on Auditory Display (ICAD-2004), Sydney, Australia, July 6-9, 2004. Available  online (PDF file).

N. Doron and Z. Wollberg, ``Cross-modal neuroplasticity in the blind mole rat Spalax Ehrenbergi: a WGA-HRP tracing study,'' NeuroReport, Vol. 5, pp. 2697-2701, 1994.

J. Dowling, ``Artificial human vision,'' Expert Review of Medical Devices (Review), Vol. 2, No. 1, pp. 73 - 85, 2005. Abstract available  online.

J. Dowling, W. Boles and A. J. Maeder ``Mobility Assessment Using Simulated Artificial Human Vision,'' 1st IEEE Workshop on Computer Vision Applications for the Visually Impaired (CVAVI 2005), in conjunction with the IEEE Conference on Computer Vision and Pattern Recognition (CVPR 2005), San Diego, USA, June 2005.

J. Dowling, A. Maeder and W. Boles, ``Intelligent Image Processing Constraints for Blind Mobility Facilitated through Artificial Vision,'' Eighth Australian and New Zealand Intelligent Information Systems Conference (ANZIIS 2003), Sydney, Australia, pp. 109-114, December 10-12, 2003.

J. Dowling, A. Maeder and W. Boles, ``Mobility enhancement and assessment for a visual prosthesis,'' SPIE International Symposium on Medical Imaging 2004, San Diego, USA, February 14-19, 2004.

W. R. Drennan, ``Sources of Variation in Profile Analysis: Individual Differences, Extended Training, Roving Level, Component Spacing and Dynamic Contour,'' Ph.D. thesis, Department of Speech and Hearing Sciences and Cognitive Science, Indiana University, USA, 1998.

T. Elbert, A. Sterr, B. Rockstroh, C. Pantev, M. M. Muller, and E. Taub, ``Expansion of the tonotopic area in the auditory cortex of the blind,'' Journal of Neuroscience, Vol. 22, pp. 9941-9944. Available  online (PDF file).

S. Elzer, N. Green, S. Carberry and K. McCoy, ``Extending Plan Inference Techniques to Recognize Intentions in Information Graphics,'' Proc. 9th International Conference on User Modeling, pp. 122-132, 2003. Available  online (PDF file).

S. Elzer, N. Green and S. Carberry, ``Exploiting Cognitive Psychology Research for Recognizing Intention in Information Graphics. Proc. Cognitive Society Conference, 2003. Available  online (PDF file).

I. V. de F. Ermida, ``Electronic device of images conversion for Morse code or other type of codes,'' Patent: WO2005064571/AU2003296300, Appl. No. WO2003PT00018 20031231, filed 31 December 2003. Available  online.

K. K. Evans and A. Treisman, ``Crossmodal binding of audio-visual correspondent features,'' Journal of Vision, Vol. 5, No. 8, p. 874a, 2005. Abstract  online.

G. Evreinov, ``Spotty: Imaging Sonification Based on Spot-Mapping and Tonal Volume,'' International Conference on Auditory Display (ICAD-2001), Helsinki, Finland, July 29 - August 1, 2001. Available  online (PDF file).

E. Fernandez, F. Pelayo, P. Ahnelt, J. Ammermüller and R. A. Normann, ``Cortical visual neuroprostheses for the blind,'' in a special issue of Restorative Neurology and Neuroscience on ``Neural chips and neural protheses'', 2004, in press.

J.M. Fernandez, A. Alfaro, P. Bonomini, J.M. Tormos, L. Concepcion, F. Pelayo and E. Fernandez, ``Brain plasticity: feasibility of a cortical visual prosthesis for the blind,'' Proc. 25th Annual Int. Conf. IEEE Engineering in Medicine and Biology Society (IEEE/EMBS), Cancun, Mexico, September 17-21, 2003, pp. 2027-2030.

E. Fernández, F. Pelayo, S. Romero, M. Bongard, C. Marin, A. Alfaro, L. Merabet, ``Development of a cortical visual neuroprosthesis for the blind: the relevance of neuroplasticity,'' Journal of Neural Engineering, Vol. 2, No. 4, R1, December 2005.

I. Fine, A. R. Wade, A. A. Brewer, M. G. May, D. F. Goodman, G. M. Boynton, B. A. Wandell, D. I. A. Macleod, ``Long-term deprivation affects visual perception and cortex,'' Nature Neuroscience, Vol. 6, No. 9, p. 916, Sept 2003.

J. H. Flowers, D. C. Buhman and K. D. Turnage, ``Cross-Modal Equivalence of Visual and Auditory Scatterplots for Exploring Bivariate Data Samples,'' Human Factors, Vol. 39, pp. 341-351, 1997.

J. H. Flowers and T. A. Hauer, ``Musical versus Visual Graphs: Cross-Modal Equivalence in Perception of Time Series Data,'' Human Factors, Vol. 37, pp. 553-569, 1995.

F. Fontana, A. Fusiello, M. Gobbi, V. Murino, D. Rocchesso, L. Sartor and A. Panuccio, ``A cross-modal electronic travel aid device,'' In F. Paterno, ed., Human Computer Interaction with Mobile Devices, pages 393-397. Springer, 2002. Available  online (PDF file).

E. E. Fournier d'Albe, ``The Type-Reading Optophone,'' Nature, Vol. 94, p. 4, Sept. 3, 1914.

D. O. Frost, D. Boire, G. Gingras, M. Ptito, ``Surgically created neural pathways mediate visual pattern discrimination,'' Proc. National Academy of Science, Vol. 97, pp. 11068-11073, 2000. Available  online (PDF file).

W. Fujisaki, S. Shimojo, M. Kashino and S. Nishida, ``Recalibration of audiovisual simultaneity,'' Nature Neuroscience, Vol. 7, No. 7, pp. 773-778, July 2004.

O. Gapenne, A. A. Ammar, Ch. Lenay and K. Rovira, ``TACTOS: A Special Computer Interface for the Reading and Writing of 2D Forms in Blind People,'' 10th International Conference on Human - Computer Interaction (HCIi2003), Crete, Greece, June 22 - 27, 2003.

O. Gapenne and P. Gaussier, ``Suppléance perceptive et interface: une introduction,'' Arobase, Vol. 1, pp. 1-7, 2005.

J. J. Gibson, ``The ecological approach to visual perception,'' Boston: Houghton Mifflin, 1979.

S. J. Gilbert and V. Walsh, ``Vision: the versatile 'visual' cortex,'' Current Biology, Vol. 14, R1056-1057, December 2004. Abstract available  online.

A. Giraud, C. J. Price, J. M. Graham, E. Truy and R. S. Frackowiak, ``Cross-modal plasticity underpins language recovery after cochlear implantation,'' Neuron, Vol. 30, pp. 657-663, 2001.
E. R. Gizewski, T. Gasser, A. de Greiff, A. Boehm and M. Forsting, ``Cross-modal plasticity for sensory and motor activation patterns in blind subjects,'' NeuroImage, Vol. 19, pp. 968-975, 2003.

H. Gockel and H. Colonius, ``Auditory profile analysis: Is there perceptual constancy for spectral shape for stimuli roved in frequency?'' J. Acoust. Soc. Am. (JASA), Vol. 102, pp. 2311-2315, 1997.

H. Gockel, ``On possible cues in profile analysis: Identification of the incremented component,'' J. Acoust. Soc. Am. (JASA), Vol. 103, pp. 542-552, 1998.

J. L. Gonzalez-Mora, A. Rodriguez-Hernandez, L. F. Rodriguez-Ramos, L. Diaz-Saco, N. Sosa, ``Development of a New Space Perception System for Blind People, Based on the Creation of a Virtual Acoustic Space,'' Int. Work-Conference on Artificial and Natural Neural Networks (IWANN '99), Alicante, Spain, June 2-4, 1999. Lecture Notes in Computer Science, Vol. 1607, pp. 321-330, 1999.

J. Gothe, S. A. Brandt, K. Irlbacher, S. Röricht, B. A. Sabel and B.-U. Meyer, ``Changes in visual cortex excitability in blind subjects as demonstrated by transcranial magnetic stimulation,'' Brain, Vol. 125, pp. 479-490, 2002.

F. Gougoux, F. Lepore, M. Lassonde, P. Voss, R. J. Zatorre and P. Belin, ``Neuropsychology: Pitch discrimination in the early blind,'' Nature, Vol. 430, p. 310, July 15, 2004.

F. Gougoux, F. Lepore, M. Lassonde and R. J. Zatorre, ``More is better: Superior auditory localization performance is correlated to visual cortex activation in early blind individuals,'' poster abstract TU 343, 10th Annual Meeting of the Organization for Human Brain Mapping (HBM 2004), Budapest, Hungary, June 13-17, 2004.

F. Gougoux, R. J. Zatorre, M. Lassonde, P. Voss and F. Lepore, ``A Functional Neuroimaging Study of Sound Localization: Visual Cortex Activity Predicts Performance in Early-Blind Individuals,'' PLoS Biology, Vol. 3, No. 2, e27, February 2005. Available  online.

D. M. Green, ``Profile Analysis, Auditory Intensity Discrimination,'' Oxford Psychology Series No. 13, 1988. (Oxford University Press, ISBN 0-19-504948-9.)

D. M. Green, ``The number of components in profile analysis tasks,'' J. Acoust. Soc. Am. (JASA), Vol. 91, pp. 1616-1623, 1992.

R. L. Gregory and J. G. Wallace, "Recovery from Early Blindness: A Case Study," Experimental Psychology Society Monograph, No. 2, Cambridge, Heffer, 1963. Available  online (PDF file).

C. Grönegress, M. R. Thomsen and M. Slater, ``Designing Intuitive Interfaces for Virtual Environments,'' Master's thesis, Department of Computer Science, University College London, August 2001. Available  online (PDF file).

S. E. Guttman, L. A. Gilroy, R. Blake, ``Hearing what the eyes see: auditory encoding of visual temporal sequences,'' Psychological Science, Vol. 16, No. 3, pp. 228-235, March 2005. Available  online (PDF file).

R. H. Hamilton and A. Pascual-Leone, ``Cortical Plasticity Associated with Braille Learning,'' Trends Cognitive Neuroscience Vol. 2, pp. 168-174, 1998.

R. H. Hamilton, J. P. Keenan, M. D. Catala, A. Pascual-Leone. ``Alexia for Braille following bilateral occipital stroke in an early blind woman,'' Neuroreport Vol. 7, pp. 237-240, 2000.

S. Harper, ``Standardising Electronic Travel Aid Interaction for Visually Impaired People,'' M.Phil. in Software Engineering Thesis, Univ. Manchester Inst. Science and Technology (UMIST), 1998.

J.-F. Harvey, M. Roy and M. Sawan, ``Visual Cortex Stimulation Prototype based on Mixed-Signal Technology Devices,'' Int. Functional Electrical Stimulation Society Conference (IFESS'99), Sandai, Japan, August 1999.

M. G. Heinz and C. Formby, ``Detection of time- and bandlimited increments and decrements in a random-level noise,'' J. Acoust. Soc. Am. (JASA), Vol. 106, pp. 313-326, July 1999.

A. R. O'Hea, ``Optophone Design: Optical-to-Auditory Vision Substitution for the Blind,'' Ph.D. thesis, The Open University, UK, 1994. A follow-up research project was started in June 1997.

N. I. Hill and P. J. Bailey, ``Profile analysis with an asynchronous target: Evidence for auditory grouping,'' J. Acoust. Soc. Am. (JASA), Vol. 102, pp. 477-481, 1997.

M. Hirakata, T. Ohnishi, Y. H. Moriguchi, H. Matsuda, T. Mori, S. Okabe, N. Arai, Y. Ugawa and Minoru Yamada, ``Sound tricks your visual cortex: An fMRI study of cross-modal sensory interactions,'' poster abstract TU 241, 10th Annual Meeting of the Organization for Human Brain Mapping (HBM 2004), Budapest, Hungary, June 13-17, 2004.

M. Høeg, ``Feasibility studie over mobilt udstyr - tekst til tale,'' 1997. Report on "Read-aloud camera," in Danish, from the R&D Center for Technical Aids and Rehabilitation, Taastrup, Denmark.

A. J. Hollander, ``An Exploration of Virtual Auditory Shape Perception,'' Ph.D. thesis, Human Interface Technology Lab (HITL), University of Washington, USA, 1994. Available  online (PDF file, now archived).

M. S. Humayun, E. de Juan, G. Dagnelie, R. J. Greenberg, R. H. Prost and D. H. Phillips, ``Visual Perception Elicited by Electrical Stimulation of Retina in Blind Humans,'' Archives of Ophthalmology, Vol. 114, pp. 40-46, 1996.

S. Hurley and A. Noë, ``Neural plasticity and consciousness,'' in Biology and Philosophy, Vol. 18, pp. 131-168, 2003. (Special issue on Neuroscience, Eds. K. Akins and Ph. Gerrans.) Available  online (PDF file).

R. Izraeli, G. Koay, M. Lamish, A. J. Heicklen-Klein, H. E. Heffner, R. S. Heffner and Z. Wollberg, ``Cross-modal neuroplasticity in neonatally enucleated hamsters: structure, electrophysiology and behavior,'' European Journal of Neuroscience, Vol. 15, pp. 693-712, 2002. Available  online (PDF file).

L. Jacobs, A. Karpik., D. Bozian and S. Gothgen, ``Auditory-visual synaesthesia: sound-induced photisms,'' Archives of Neurology, Vol. 38, pp. 211-216, 1981.

R. D. Jacobson, ``Navigating maps with little or no sight: A novel audio-tactile approach,'' Proc. Content Visualization and Intermedia Representations, August 15, 1998, Univ. Montreal, Montreal, Canada.

R. D. Jacobson, ``Cognitive mapping without sight: Four preliminary studies of spatial learning,'' Journal of Environmental Psychology, Vol. 18, pp. 289-305, 1998.

R. D. Jacobson and R. M. Kitchin, ``GIS and people with visual impairments or blindness: Exploring the potential for education, orientation, and navigation,'' Trans. Geographic Information Systems, Vol. 2, No. 4, pp. 315-332, 1997.

A. Jacomuzzi and N. Bruno, ``Perceiving occlusion through auditory-visual substitution,'' Cognitive Processing, Vol. 7 (Suppl. 1), pp. S128–S130, 2006. Available  online (PDF file). Also presented at ICSC 2006 (3rd International Conference on Spatial Cognition), Rome and Perugia, September 2006.

L. A. Johnson and C. M. Higgins, ``A Navigation Aid for the Blind Using Tactile-Visual Sensory Substitution,'' Proc. 28th Ann. Int. Conf. IEEE Eng. in Medicine and Biology Society (EMBC 2006), pp. 6298-6292, New York, 2006. Available  online (PDF file).

D. M. Kahn and L. A. Krubitzer, ``Massive cross-modal cortical plasticity and the emergence of a new cortical area in developmentally blind mammals,'' Proc. Natl. Acad. Sci. (PNAS), Vol. 99, No. 17, pp. 11429-11434, August 2002.

H. Kajimoto, Y. Kanno, S. Tachi, ``Forehead Electro-tactile Display for Vision Substitution,'' EuroHaptics 2006, July 3-6, 2006, Paris, France.

H. M. Kamel, P. Roth and R. R. Sinha, ``Graphics and User's Exploration via Simple Sonics (GUESS): Providing Interrelational Representation of Objects in a Non-Visual Environment,'' International Conference on Auditory Display (ICAD-2001), Helsinki, Finland, July 29 - August 1, 2001. Available  online (PDF file).

Y. Kamitani and S. Shimojo, ``Sound-induced visual "rabbit"'' (Abstract), Journal of Vision, Vol. 1, No. 3, p. 478a, 2001, with  online demonstration.

G. Kao, P. Probert and D. Lee, ``Object Recognition with FM Sonar: An Assistive Device for Blind and Visually-Impaired People,'' AAAI Fall Symposium on ``Developing Assistive Technology for People with Disabilities,'' MIT, Cambridge, MA, Nov. 9-11, 1996.

Y. Kawai, M. Kobayashi, H. Minagawa, M. Miyakawa and F. Tomita, ``A Support System for Visually Impaired Persons Using Three-Dimensional Virtual Sound,'' Int. Conf. Computers Helping People with Special Needs (ICCHP 2000), pp.327-334, Karslruhe, Germany, July 17-21, 2000. Available  online (PDF file).

Y. Kawai and F. Tomita, ``A Visual Support System for Visually Impaired Persons Using Acoustic Interface,'' IAPR Workshop on Machine Vision Applications (MVA 2000), pp.379-382, Tokyo, Japan, Nov. 28-30, 2000. Available  online (PDF file).

Y. Kawai and F. Tomita, ``A Support System for Visually Impaired Persons Using Acoustic Interface - Recognition of 3-D Spatial Information,'' HCI International 2001, Vol. 1, pp. 203-207. Available  online (PDF file).

Y. Kawai and F. Tomita, ``A Support System for Visually Impaired Persons to Understand Three-dimensional Visual Information Using Acoustic Interface,'' International Conference on Pattern Recognition (ICPR 2002), Vol. 3, pp. 974-977. Available  online (PDF file).

L. Kay, ``Auditory perception of objects by blind persons, using a bio-acoustic high resolution air-sonar,'' J. Acoust. Soc. Am. (JASA), Vol. 107, pp. 3266-3275, 2000.

J.-K. Kim and R. J. Zatorre, ``Visual-to-auditory substitution learning: Behavioral findings and neural correlates,'' poster presentation at the 7th Annual Meeting of the International Multisensory Research Forum (IMRF 2006), Dublin, Ireland, June 18 - 21, 2006. Abstract available  online.

I. Klein, A.-L. Paradis, J.-B. Poline, S. M. Kosslyn and D. Le Bihan, ``Transient Activity in the Human Calcarine Cortex During Visual-Mental Imagery: An Event-Related fMRI Study,'' Journal of Cognitive Neuroscience, Vol. 12, pp. S15-S23, 2000.

S. M. Kosslyn, G. Ganis and W. L. Thompson, ``Neural Foundations of Imagery,'' Nature Reviews - Neuroscience, Vol. 2, pp. 625-642, Sept. 2001.

T. Kujala, K. Alho et al., ``Neural plasticity in processing of sound location by the early blind: an event-related potential study,'' Electroencephalography and clinical Neurophysiology, Vol. 84, pp. 469-472, 1992.

T. Kujala, K. Alho et al., ``Auditory and somatosensory event-related brain potentials in early blind humans,'' Exp. Brain Res., Vol. 104, pp. 519-526, 1995.

T. Kujala, K. Alho et al., ``Electrophysiological evidence for cross-modal plasticity in humans with early- and late-onset blindness,'' Psychophysiology, Vol. 34, pp. 213-216, 1997.

T. Kujala, K. Alho and R. Näätänen, ``Cross-modal reorganization of human cortical functions [Review],'' Trends in Neurosciences, Vol. 23, pp.115-120, 2000.

T. Kujala, M. Huotilainen et al., ``Visual cortex activation in blind humans during sound discrimination,'' Neuroscience Letters, Vol. 183, pp. 143-146, 1995.

T. Kujala, A. Lehtokoski et al., ``Faster reaction times in the blind than sighted during bimodal divided attention,'' Acta Psychologica, Vol. 96, pp. 75-82, 1997.

T. Kujala, J. M. Palva, O. Salonen, P. Alku, M. Huotilainen, A. Järvinen and R. Näätänen, ``The role of blind humans' visual cortex in auditory processing,'' Neuroscience Letters, 2005, in press.

R. Kupers, A. Fumal, A. Maertens de Noordhout, A. Gjedde, J. Schoenen and M. Ptito, ``Transcranial magnetic stimulation of the visual cortex induces somatotopically organized qualia in blind subjects,'' Proc. Natl. Acad. Sci. (PNAS), Vol. 103, No. 35, pp. 13256–13260, August 2006. Available  online (PDF file).

R. Kupers, E. Sampaio, S. Moesgaard, A. Gjedde and M. Ptito, ``Activation of visual cortex by electrotactile stimulation of the tongue in early-blind subjects,'' poster No. 1568 at the Annual Meeting of the Organization for Human Brain Mapping (OHBM), New York, June 2003.

R. Kupers and M. Ptito, ``"Seeing" through the tongue: cross-modal plasticity in the congenitally blind,'' International Congress Series (Frontiers in Human Brain Topology. Proc. ISBET 2004, the 15th World Congress of the International Society of Brain Electromagnetic Topography), Vol. 1270, pp. 79-84, August 2004.

G. Langner, ``Periodicity coding in the auditory system,'' Hearing Research, Vol. 60, pp. 115-142, 1992.

C. Leclerc, D. Saint-Amour, M. E. Lavoie, M. Lassonde and F. Lepore, ``Brain functional reorganization in early blind humans revealed by auditory event-related potentials,'' Neuroreport, Vol. 11, pp. 545-550, 2000.

C. Lenay, O. Gapenne, S. Hanneton, C. Marque and C. Genouëlle, ``La substitution sensorielle. Limite et perspectives,'' Toucher pour connaître, PUF, coll. Psychologie et Sciences de la Pensée, 2000.

C. Lenay, O. Gapenne, S. Hanneton, C. Marque and C. Genouëlle, ``Sensory Substitution, Limits and Perspectives,'' chapter 16, pp. 275-292, in Touching for Knowing, Eds. Hatwell, Y., Streri, A. and Gentaz, E., 2003.

J. J. Lentz and V. M. Richards, ``Sensitivity to changes in overall level and spectral shape: An evaluation of a channel model,'' J. Acoust. Soc. Am. (JASA), Vol. 101, pp. 3625-3635, 1997.

J. J. Lentz and V. M. Richards, ``The effects of amplitude perturbation and increasing numbers of components in profile analysis,'' J. Acoust. Soc. Am. (JASA), Vol. 103, pp. 535-541, 1998.

S. Lessell and M. M. Cohen, ``Phosphenes induced by sound,'' Neurology Vol. 29, pp. 1524-1526, 1979.
J. Lewald and W. H. Ehrenstein, ``Auditory-visual spatial integration: A new psychophysical approach using laser pointing to acoustic targets,'' Journal of the Acoustical Society of America (JASA), Vol. 104, pp. 1586-1597, 1998.

M. Liotti, K. Ryder and M. G. Woldorff, ``Auditory attention in the congenitally blind: where, when and what gets reorganized?'' Neuroreport, Vol. 9, pp. 1007-1012, 1998.

X. Lu and R. Manduchi, ``Detection and Localization of Curbs and Stairways Using Stereo Vision,'' International Conference on Robotics and Automation (ICRA 2005), Barcelona, Spain, April 18-22, 2005. Available  online (PDF file).

F. Maeda, R. Kanai and S. Shimojo, ``Changing pitch induced visual motion illusion,'' Current Biology, Vol. 14, No. 23, December 14, 2004, pp. R990-R991.

D. A. Maluf and J. F. Schipper, ``Sensing Super-position: Visual Instrument Sensor Replacement,'' 2006 IEEE Aerospace Conference, Big Sky, Montana, March 4-11, 2006. Available  online (PDF file).

G. Martino and L. E. Marks, ``Synesthesia: Strong and Weak,'' Current Directions in Psychological Science, Vol. 10, No. 2, April 2001, pp. 61-65.

A. C. G. Martins and R. M. Rangayyan, ``Experimental Evaluation of Auditory Display and Sonification of Textured Images,'' International Conference on Auditory Display (ICAD-1997), Palo Alto, CA, November 2-5, 1997. Available  online.

R. W. Massof, ``Auditory assistive devices for the blind,'' invited presentation at the International Conference on Auditory Display (ICAD-2003), Boston, USA, pp. 271-275, July 6-9, 2003. Available  online (PDF file).

A. Mazard, B. Mazoyer, O. Etard, N. Tzourio-Mazoyer, S. M. Kosslyn and E. Mellet, ``Impact of fMRI acoustic noise on the functional anatomy of visual mental imagery,'' Journal of Cognitive Neuroscience, Vol. 14, pp. 172-186 2002.

K. McCoy, S. Carberry, T. Roper and N. Green, ``Towards Generating Textual Summaries of Graphs,'' Proc. 1st Int. Conf. on Universal Access in Human-Computer Interaction, August 5-10, 2001, New Orleans, LA, USA. Available  online (PDF file).

S. Meers and K. Ward, ``A Vision System for Providing 3D Perception of the Environment via Transcutaneous Electro-Neural Stimulation,'' Proc. 8th IEEE Int. Conf. on Information Visualisation (IV 2004), London, July 2004. Available  online (PDF file).

S. Meers and K. Ward, ``A Substitute Vision System for Providing 3D Perception and GPS Navigation via Electro-Tactile Stimulation,'' Proc. 1st International Conference on Sensing Technology (ICST 2005), Palmerston North, New Zealand, November 2005. Available  online (PDF file).

L. von Melchner, S. L. Pallas and M. Sur, ``Visual behaviour mediated by retinal projections directed to the auditory pathway,'' Nature, Vol. 404, pp. 871-876, April 20, 2000.

E. Mellet, S. M. Kosslyn, N. Tzourio-Mazoyer, S. Bricogne, M. Denis and B. Mazoyer, ``Functional anatomy of high-resolution visual mental imagery,'' Journal of Cognitive Neuroscience, Vol. 12, No. 1, pp. 98-109, 2000.

E. Mellet, N. Tzourio, F. Crivello, M. Joliot, M. Denis, B. Mazoyer, ``Functional anatomy of spatial mental imagery generated from verbal instructions.'' J. Neuroscience, Vol. 16, No. 20, pp. 6504-6512, 1996. Available  online.

E. Mellet, L. Petit, B. Mazoyer, M. Denis and N. Tzourio, ``Reopening the mental imagery debate: Lessons from functional anatomy,'' NeuroImage, Vol. 8, pp. 129-139, 1998.

P. Melzer, V. L. Morgan, D. R. Pickens, R. R. Price, R. S. Wall and F. F. Ebner, ``Cortical activation during Braille reading is influenced by early visual experience in subjects with severe visual disability: A correlational fMRI study,'' Human Brain Mapping, Vol. 14, pp. 186-195, 2001.

L. B. Merabet, J. F. Rizzo, A. Amedi, D. C. Somers and A. Pascual-Leone, ``Opinion: What blindness can tell us about seeing again: merging neuroplasticity and neuroprostheses,'' Nature Reviews Neuroscience, Vol. 6, pp. 71-77, 2005.

L. Merabet, D. Poggel, W. Stern, E. Bhatt, C. Hemond, S. Maguire, P. Meijer and Alvaro Pascual-Leone, ``Activation of visual cortex using crossmodal retinotopic mapping,'' poster presentation at the 14th Annual Meeting of the Organization for Human Brain Mapping (HBM 2008) in Melbourne, Australia, June 15-19, 2008. Abstract available online.

S. W. Mereu and R. Kazman, ``Audio Enhanced 3D Interfaces for Visually Impaired Users,'' Conference on Human-Computer Interaction (CHI 96), Apr. 13-18, 1996.

M. Merzenich, ``Seeing in the Sound Zone,'' Nature, Vol. 404, pp. 820-821, 2000.

D. Molloy, T. McGowan, K. Clarke, C. McCorkell and P.F. Whelan, ``Application of machine vision technology to the development of aids for the visually impaired,'' Machine Vision Applications, Architectures, and Systems Integration III, Proc. SPIE 2347, Oct. 31 - Nov. 2, 1994, Boston, USA, pp. 59-69.

T. F. Münte, E. Altenmüller and Lutz Jäncke, ``The musician's brain as a model of neuroplasticity,'' Nature Reviews - Neuroscience, Vol. 3, pp. 473-478, June 2002.

R. Nagarajan, S. Yaacob and G. Sainarayanan, ``Role Of Object Identification In Sonification System For Visually Impaired,'' IEEE Tencon 2003 ("IEEE Region 10 Conference on Convergent Technologies for the Asia-Pacific"), October 15-17, 2003, Bangalore, India.

S. K. Nagel, C. Carl, T. Kringe, R. Märtin and P. König, ``Beyond sensory substitution - learning the sixth sense'' (Tutorial), Journal of Neural Engineering, Vol. 2, No. 4, pp. R13-R26, December 2005.

N. G. Page, J. P. Bolger and M. D. Sanders, ``Auditory evoked phosphenes in optic nerve disease,'' J. Neurol. Neurosurg. Psychiatry Vol. 45, pp. 7-12, 1982.

D. Palanker, P. Huie, A. Vankov, A. Asher and S. Baccus, ``Towards High-Resolution Optoelectronic Retinal Prosthesis,'' Ophthalmic Technologies XV, SPIE Vol. 5688A, 2005. Available  online (PDF file).

S. Panchanathan, J. Black, M. Rush and V. Iyer, ``iCare - a user centric approach to the development of assistive devices for the blind and visually impaired,'' Proc. 15th IEEE International Conference on Tools with Artificial Intelligence (ICTAI'03), Sacramento, California, USA, November 3-5, 2003, pp. 641-648. (Tyflos/iCare)

A. Pascual-Leone, A. Amedi, F. Fregni and L. B. Merabet, ``The Plastic Human Brain Cortex,'' Annual Review of Neuroscience, Vol. 28, pp. 377–401, 2005.

A. Pascual-Leone, R. Hamilton, J. M. Tormos, J. P. Keenan and M. D. Catala, ``Neuroplasticity in the Adjustment to Blindness,'' in Neuronal Plasticity: Building a Bridge from the Laboratory to the Clinic, J. Grafman and Y. Christen, Eds., Springer-Verlag, 1999.

A. Pascual-Leone and R. H. Hamilton, ``The metamodal organization of the brain,'' in Progress in Brain Research, Vol. 134, chapter 27, 2001.

A. Pascual-Leone and R. H. Hamilton, ``Metamodal Cortical Processing in the Occipital Cortex of Blind and Sighted Subjects,'' in Virtual Lesions - Examining Cortical Function with Reversible Deactivation, S. G. Lomber and R. Galuske, Eds., Oxford University Press, 2002.

R. D. Patterson, M. Allerhand and C. Giguere, ``Time-domain modelling of peripheral auditory processing: A modular architecture and a software platform,'' Journal of the Acoustical Society of America (JASA), Vol. 98, pp. 1890-1894, 1995. Text available  online. See also the experiments with The vOICe to AIM.

T. Paus, R. Jech, C. J. Thompson, R. Comeau, T. Peters and A. C. Evans, ``Transcranial Magnetic Stimulation during Positron Emission Tomography: A New Method for Studying Connectivity of the Human Cerebral Cortex,'' Journal of Neuroscience, Vol. 17, pp. 3178-3184, 1997. (TMS/PET)

T. Paus, R. Jech, C. J. Thompson, R. Comeau, T. Peters and A. C. Evans, ``Transcranial Magnetic Stimulation during Positron Emission Tomography: A New Method for Studying Connectivity of the Human Cerebral Cortex,'' Journal of Neuroscience, Vol. 17, pp. 3178-3184, 1997. (TMS/PET)

M. Piccardi and T. Jan, ``Recent Advances in Computer Vision,'' The Industrial Physicist, Vol. 9, issue 1, pp. 18 - 21, February/March 2003.

P. Pietrini, M.L. Furey, E. Ricciardi, M.I. Gobbini, W.H. Wu, L. Cohen, M. Guazzelli, J.V. Haxby, ``Beyond sensory images: Object-based representation in the human ventral pathway,'' Proc. Natl. Acad. Sci. (PNAS), Vol. 101, No. 15, pp. 5658-5663, April 2004. Available  online (PDF file).

C. Poirier, O. Collignon, C. Scheiber, L. Renier, A. Vanlierde, D. Tranduy, C. Veraart and A. G. De Volder, ``Auditory motion perception activates visual motion areas in early blind subjects,'' NeuroImage, Vol. 15, No. 31, pp. 279-285, May 2006. (Cf. PSVA)

C. Poirier, A. G. De Volder, D. Tranduy and C. Scheiber, ``Neural changes in the ventral and dorsal visual streams during pattern recognition learning,'' Neurobiology of Learning and Memory, Vol. 85, No. 1, pp. 36-43, January 2006. (Cf. PSVA)

C. Poirier, M.-A. Richard, D. T. Duy and C. Veraart, ``Assessment of Sensory Substitution Prosthesis - Potentialities in Minimalist Conditions of Learning,'' Applied Cognitive Psychology, Vol. 20, No. 4, pp. 447-460, 2006. (Cf. PSVA)

B. Pollok, I. Schnitzler, T. Mierdorf, P. Stoerig and A. Schnitzler, ``Image-to-sound conversion: experience-induced plasticity in auditory cortex of blindfolded adults,'' Experimental Brain Research, Vol. 167, No. 2, November 2005, pp. 287-291. Abstract available  online.

T. Pons, ``Novel sensations in the congenitally blind,'' Nature, Vol. 380, pp. 479-480, 1996.

M. J. Proulx, P. Stoerig, E. Ludowig and I. Knoll, ``Seeing "where" through the ears? Localization by sensory substitution,'' 10th Annual Meeting of the Association for the Scientific Study of Consciousness (ASSC 2006), Oxford, UK, June 23-26, 2006.

M. J. Proulx, P. Stoerig, E. Ludowig and I. Knoll, ``Seeing 'Where' through the Ears: Effects of Learning-by-Doing and Long-Term Sensory Deprivation on Localization Based on Image-to-Sound Substitution,'' PLoS ONE, Vol. 3, No. 3, March 2008, e1840. Available  online.

M. Ptito, S. M. Moesgaard, A. Gjedde and R. Kupers, ``Cross-modal plasticity revealed by electrotactile stimulation of the tongue in the congenitally blind,'' Brain,  DOI, Vol. 128, pp. 606-614, 2005.

M. Ptito, J.-F. Giguère, D. Boire, D.O. Frost and C. Casanova, ``When the auditory cortex turns visual,'' Progress in Brain Research, Vol. 134, pp. 447-458, 2001.

L. Ran, A. Helal, and S. E. Moore, ``Drishti: An Integrated Indoor/Outdoor Blind Navigation System and Service,'' Proc. Second IEEE Annual Conference on Pervasive Computing and Communications (Percom '04), pp. 23-30, 2004. Abstract available  online.

A. Rao, A. C. Nobre, I. Alexander and A. Cowey, ``Auditory evoked visual awareness following sudden ocular blindness: an EEG and TMS investigation,'' Experimental Brain Research, Vol. 176, No. 2, pp. 288 - 298, 2006.

D. Ratanasit and M. Moore, ''Representing Graphical User Interfaces with Sound: A Review of Approaches,'' Journal of Visual Impairment & Blindness (JVIB), Vol. 99, No. 2, pp. 69-83.

J. P. Rauschecker, ``Compensatory plasticity and sensory substitution in the cerebral cortex,'' Trends in Neurosciences, Vol. 18, pp. 36-43, 1995.

J. P. Rauschecker, ``Auditory cortical plasticity: a comparison with other sensory systems,'' Trends in Neurosciences, Vol. 22, pp. 74-80, 1999.

J. P. Rauschecker, ``Cortical plasticity and music,'' Annals of the New York Acadamy of Sciences, Vol. 930, pp. 330-336, 2001.

J. K. O'Regan, E. Myin and A. Noë, ``Skill, corporality and alerting capacity in an account of sensory consciousness,'' Progress in Brain Research, Vol. 150, pp. 55-68, 2005. Available  online (PDF file).

L. Renier, O. Collignon, C. Poirier, D. Tranduy, A. Vanlierde, A. Bol, C. Veraart and A. G. De Volder, ``Cross-modal activation of visual cortex during depth perception using auditory substitution of vision,'' NeuroImage, Vol. 26, pp. 573-580, 2005. (Cf. PSVA)

L. Renier, O. Collignon, D. Tranduy, C. Poirier, A. Vanlierde, C. Veraart and A. De Volder, ``Visual cortex activation in early blind and sighted subjects using an auditory visual substitution device to perceive depth,'' poster abstract TU 364, 10th Annual Meeting of the Organization for Human Brain Mapping (HBM 2004), Budapest, Hungary, June 13-17, 2004.

L. Renier and A. G. De Volder, ``Cognitive and brain mechanisms in sensory substitution of vision: A contribution to the study of human perception,'' Journal of Integrative Neuroscience, Vol. 4, No. 4, pp. 489-503, December 2005. (Cf. PSVA)

L. Renier, C. Laloyaux, O. Collignon, D. Tranduy, A. Vanlierde, R. Bruyer, A. G. De Volder, ``The Ponzo illusion using auditory substitution of vision in sighted and early blind subjects, Perception, Vol. 34, pp. 857-867, 2005. (Cf. PSVA)

L. Renier, C. Laloyaux, O. Collignon, D. Tranduy, A. Vanlierde, A. G. De Volder, ``Perception of visual illusions with a sensory substitution system,'' Proc. 26th European Conference on Visual Perception (ECVP 2003), Paris, France, September 1 - 5, 2003. Abstract available  online.

D. Rigas and J. Alty, ``The rising pitch metaphor: an empirical study,'' International Journal of Human-Computer Studies, Vol. 62, No. 1, pp. 1-20, January 2005.

M. C. Roco and W. S. Bainbridge (eds.),``Converging Technologies for Improving Human Performance: Nanotechnology, Biotechnology, Information Technology and Cognitive Science,'' (NBIC), NSF-DOC Converging Technologies Report, June 2002. Available  online.

A. W. Roe, S. L. Pallas, J.-O. Hahm and M. Sur, ``A Map of Visual Space Induced in Primary Auditory Cortex,'' Science, Vol. 250, pp. 818-820, November 9, 1990.

B. Röder, O. Stock, S. Bien, H. Neville and Frank Rösler, ``Speech processing activates visual cortex in congenitally blind humans,'' European Journal of Neuroscience, Vol. 16, pp. 930-936, 2002.

P. Roth, D. Richoz, L. Petrucci and T. Pun, ``An Audio-Haptic Tool For Non-Visual Image Representation,'' Int. Conf. on Human-Computer Interaction, 2001.

N. Sadato, T. Okada, M. Honda and Y. Yonekura, ``Critical Period for Cross-Modal Plasticity in Blind Humans: A Functional MRI Study,'' NeuroImage, Vol. 16, pp. 389-400, 2002.

N. Sadato, A. Pascual-Leone, J. Grafman, V. Ibañez, M.-P. Deiber, G. Dold, M. Hallett, ``Activation of the primary visual cortex by Braille reading in blind subjects,'' Nature, Vol. 380, pp. 526-528, 1996.

S. C. Sahyun and J. A. Gardner, ``Testing the Equivalence of Visual and Auditory Graphs,'' International Conference on Auditory Display (ICAD-1997), Palo Alto, CA, November 2-5, 1997.

S. C. Sahyun, ``A Comparison of Auditory Versus Visual Graphs for Use In Physics and Mathematics,'' Ph.D. thesis, Department of Physics, Oregon State University, USA, April 30, 1999.

E. Sampaio, S. Maris and P. Bach-y-Rita, ``Brain plasticity: `visual' acuity of blind persons via the tongue,'' Brain Research, Vol. 908, No. 2, pp. 204-207, July 2001.

S. Saue, ``A model for interaction in exploratory sonification displays,'' Proc. Int. Conf. Auditory Display (ICAD-2000), Atlanta, USA, April 2-5, 2000. Available  online (PDF file).

C.-M. Scheff, ``Experimental model for the study of changes in the organization of human sensory information processing through the design and testing of non-invasive prosthetic devices for sensory impaired people,'' ACM SIGCAPH Computers and the Physically Handicapped, Vol. 36, pp. 3-10, 1986.

F. Van Scoy, D. McLaughlin and A. Fullmer, ``Auditory Augmentation Of Haptic Graphs: Developing A Graphic Tool For Teaching Precalculus Skill To Blind Students,'' First International Symposium on Auditory Graphs (AGS 2005), Limerick, Ireland, July 2005. Available  online (PDF file).

S. Se and M. Brady, ``Stereo Vision-based Obstacle Detection for Partially Sighted People,'' Proc. Third Asian Conf. on Computer Vision (ACCV'98), Hong Kong, January 1998, pp. 152-159.

R. Sekuler, A. B. Sekuler and R. Lau, ``Sound alters visual motion perception,'' Nature, Vol. 385, p. 308, 1997.

H. Segond, D. Weiss, E. Sampaio and C. Scheiber, ``Brain plasticity and sensory substitution in human blindness: behavioral, fMRI and PET study,'' poster abstract TU 240, 10th Annual Meeting of the Organization for Human Brain Mapping (HBM 2004), Budapest, Hungary, June 13-17, 2004.

M. V. von Senden, ``Raum und Gestaltauffassung bei operierten Blindgeborenen vor und nach Operation,'' Leipzig: Barth, 1932 (English translation ``Space and Sight: The Perception of Space and Shape in the Congenitally Blind Before and After Operation,'' London: Methuen, 1960).

L. Shams, Y. Kamitani and S. Shimojo, ``What you see is what you hear,'' Nature, Vol. 408, p. 788, 2000. Available  online (PDF file), with  online demonstration.

L. Shams, Y. Kamitani and S. Shimojo, ``Visual illusion induced by sound,'' Cognitive Brain Research, Vol. 14, pp. 147-152, 2002.  Online demonstration.

J. Sharma, A. Angelucci and M. Sur, ``Induction of visual orientation modules in auditory cortex,'' Nature, Vol. 404, pp. 841-847, April 20, 2000.

S. Shamma, ``On the Role of Space and Time in Auditory Processing,'' Trends in Cognitive Sciences (TICS), Vol. 5, pp. 340-348, 2001.

R. Shelton, ``Influence Of Fundamental Waveform On Perceived Volume And Pitch In Audible Graphs,'' First International Symposium on Auditory Graphs (AGS 2005), Limerick, Ireland, July 2005. Available  online (PDF file).

S. Shimojo and L. Shams, ``Sensory modalities are not separate modalities: plasticity and interactions,'' Current Opinion in Neurobiology, Vol. 11, pp. 505–509, 2001. Available  online (PDF file).

C. A. Shingledecker, ``The Effects of Anticipation on Performance and Processing Load in Blind Mobility,'' Ergonomics, Vol. 21, pp. 355-371, 1978.

B. Shinn-Cunningham, T. Streeter, and J.-F. Gyss, ``Perceptual Plasticity in Spatial Auditory Displays,'' International Conference on Auditory Display (ICAD-2001), Helsinki, Finland, July 29 - August 1, 2001. Available  online (PDF file).

T. Shioyama, H. Wu, N. Nakamura and S. Kitawaki, ``Measurement of the length of pedestrian crossings and detection of traffic lights from image data,'' Meas. Sci. Technol. Vol. 13, 1450-1457, 2002.

T. Shioyama and M. Uddin, ``Detection of pedestrian crossings with projective invariants from image data,'' Meas. Sci. Technol. Vol. 15, 2400-2405, 2004.

S. Shoval, J. Borenstein and Y. Koren, ``The NavBelt - A Computerized Travel Aid For The Blind Based On Mobile Robotics Technology,'' IEEE Trans. Biom. Eng., Vol. BME-45, pp. 1376-1386, Nov. 1998.

J. R. Skoyles, ``Evolution's 'missing link': A hypothesis upon neural plasticity, prefrontal working memory and the origins of modern cognition,'' Medical Hypothesis, Vol. 48, pp. 499-501, 1997.

R. Sparing, F. M. Mottaghy, G. Ganis, W. L. Thompson, R. Töpper, S. M. Kosslyn, A. Pascual-Leone, ``Visual cortex excitability increases during visual mental imagery - a TMS study in healthy human subjects,'' in Brain Research, Vol. 938, pp. 92–97, 2002.

B. E. Stein and M. A. Meredith, ``The Merging of the Senses,'' 1993. (M.I.T. Press, ISBN 0-262-19331-0.)

B. E. Stein, M. T. Wallace and M. A. Meredith, ``Neural Mechanisms Mediating Attention and Orientation to Multisensory Cues,'' in M. S. Gazzaniga, ed., The Cognitive Neurosciences, MA: M.I.T. Press, 1995, pp. 683-702.

M. S. Steven and C. Blakemore, ``Visual synaesthesia in the blind,'' Perception, Vol. 33, No. 7, pp. 855-868, 2004. Abstract available  online.

P. Stoerig, E. Ludowig, P. B. L. Meijer and A. Pascual-Leone, ``Seeing through the ears?,'' poster presentation at the 4th Forum of European Neuroscience (FENS Forum 2004) in Lisbon, Portugal, July 10-14, 2004. Poster 229 abstract A224.14 published in FENS Forum Abstracts, Vol. 2, 2004.

P. Stoerig, E. Ludowig, T. Mierdorf, A. Oros-Peusquens, J. N. Shah, P. B. Meijer and A. Pascual-Leone, ``Seeing through the ears? Identification of images converted to sounds improves with practice,'' poster presentation at the 34th Annual Meeting of the Society for Neuroscience (SfN 2004) in San Diego, USA, October 23-27, 2004.

M. Sur and C. Leamey, ``Development and plasticity of cortical areas and networks,'' Nature Reviews Neuroscience, Vol. 2, pp. 251-262, 2001.

L. B. Merabet, J. F. Rizzo, A. Amedi, D. C. Somers and A. Pascual-Leone, ``Opinion: What blindness can tell us about seeing again: merging neuroplasticity and neuroprostheses,'' Nature Reviews Neuroscience, Vol. 6, pp. 71-77, 2005.

M. Talbot and B. Cowan, ``Trajectory capture in frontal plane geometry for visually impaired,'' International Conference on Auditory Display (ICAD-2006), London, UK, pp. 16-23, June 20-23, 2006.

H. Théoret, L. Merabet and A. Pascual-Leone, ``Behavioral and neuroplastic changes in the blind: evidence for functionally relevant cross-modal interactions,'' Journal of Physiology - Paris, Vol. 98, Issues 1-3, January-June 2004, pp. 221 -233.

P. R. Troyk, ``Multi-Channel Transcutaneous Cortical Stimulation System,'' NIH Final Report (Contract # N01-NS-7-2365), 2001.

M. S. Uddin and T. Shioyama, ``Bipolarity and Projective Invariant-Based Zebra-Crossing Detection for the Visually Impaired,'' 1st IEEE Workshop on Computer Vision Applications for the Visually Impaired (CVAVI 2005), in conjunction with the IEEE Conference on Computer Vision and Pattern Recognition (CVPR 2005), San Diego, USA, June 2005.

M. S. Uddin and T. Shioyama, ``Detection of pedestrian crossing using bipolarity feature – an image based technique,'' IEEE Trans. Intelligent Transportation Systems, Vol. 6, No. 4, pp. 439-445, Dec. 2005.

F. M. Valad, ``ImagePilot 2.0, A Drawing Interpretation Tool for the Sight-impaired,'' M.Sc. thesis at Virginia Polytechnic Institute, Feb. 18, 1999. Available  online.

A. Väljamäe and M. Kleiner, ``Spatial sound in auditory vision substitution systems,'' Proc. 120th Convention of the Audio Engineering Society (AES 2006), Paris, May 20-23, 2006.

A. Vanlierde, A. G. De Volder, M.-C. Wanet-Defalque and C. Veraart, ``Occipito-parietal cortex activation during visuo-spatial imagery in early blind humans,'' NeuroImage, Vol. 19, pp. 698-709, 2003.

C. Veraart and R. Cavonius, ``Equipment-independent Communication Tools for Disabled Persons,'' Chapter 4-10 in European Communities research project COST 219 (Future telecommunications and teleinformatics facilities for disabled and elderly people), 1995.

B. N. Walker and M. A. Nees, ``An Agenda For Research And Development Of Multimodal Graphs,'' First International Symposium on Auditory Graphs (AGS 2005), Limerick, Ireland, July 2005. Available  online (PDF file).

Z. Wang and J. Ben-Arie, ``Conveying Visual information with Spatial Auditory Patterns,'' IEEE Trans. Speech and Audio Processing, Vol. 4, No. 6, pp. 446-455, Nov. 1996.

S. Watkins, L. Shams, J.-D. Haynes and G. Rees, ``Sound-induced illusory flash perception modulates V1 activity,'' Journal of Vision, Vol. 5, No. 8, p. 884a, 2005. Abstract  online.

S. Watkins, L. Shams, S. Tanaka, J.-D. Haynes and G. Rees, ``Sound alters activity in human V1 in association with illusory visual perception,'' NeuroImage, Vol. 31, No. 3, pp. 1247-1256, 2006. Available  online (PDF file).

R. Weeks, B. Horwitz, A. Aziz-Sultan, B. Tian, C.M. Wessinger, L. Cohen, M. Hallett and J.P. Rauschecker, ``A positron emission tomography study of auditory localization in the congenitally blind,'' J. Neuroscience, Vol. 20: pp. 2664-2672, 2000.

P. Werkhoven and Z. Karssen (ed.), ``Experience machines: capturing and retrieving personal content,'' E-Content Report 9, ACTeN (Anticipating Content Technology Needs), August 2004.

W. Wong and S. Figueiredo, ``On The Role of Information and Uncertainty in Auditory Thresholds,'' International Conference on Auditory Display (ICAD-2002), Kyoto, Japan, June 2-5, 2002. Available  online (PDF file).

R. Yaka, U. Yinon, M. Rosner and Z. Wollberg, ``Pathological and experimentally induced blindness induces auditory activity in the cat primary cortex,'' Experimental Brain Research, Vol. 131, pp. 144-148, 2000. Available  online (PDF file).

R. Yaka, U. Yinon and Z. Wollberg, ``Auditory activation of cortical visual areas in cats after early visual deprivation,'' European Journal of Neuroscience, Vol. 11, pp. 1301-1312, 1999. Available  online (PDF file).

A.-C. Zappe, T. Maucher, K. Meier and C. Scheiber, ``Evaluation of a pneumatically driven tactile stimulator device for vision substitution during fMRI studies,'' Magnetic Resonance in Medicine, Vol. 51, No. 4, pp. 828-834, 2004.

R. J. Zatorre, ''Do You See What I'm Saying? Interactions between Auditory and Visual Cortices in Cochlear Implant Users'' (Minireview), Neuron, Vol. 31, pp. 13-14, July 19, 2001.

R. J. Zatorre, A. R. Halpern, D. W. Perry, E. Meyer and A. C. Evans, ``Hearing in the Mind's Ear: A PET Investigation of Musical Imagery and Perception,'' Journal of Cognitive Neuroscience, Vol. 8, pp. 29-46, 1996.

J. Zelek, D. Bullock, S. Bromley and Haisheng Wu, ``What the Robot Sees & Understands Facilitates Dialogue,'' Human-Robot Interaction, 2002 AAAI Fall Symposium (American Association for Artificial Intelligence), November 15-17, 2002, North Falmouth, Massachusetts, USA.

H. Zhao, C. Plaisant and B Shneiderman, ``Improving Accessibility and Usability of Geo-referenced Statistical Data,'' Technical Report CS-TR-4467, Dept. Computer Science, University of Maryland, USA, March 2003. Available  online (PDF file).

H. Zhao, C. Plaisant, B. Shneiderman and R. Duraiswami, ``Sonification of geo-referenced data for auditory information seeking: design principle and pilot study,'' International Conference on Auditory Display (ICAD-2004), Sydney, Australia, July 6-9, 2004. Available  online (PDF file).

H. Zhao, B. K. Smith, K. Norman, C. Plaisant and B. Shneiderman, ``Interactive Sonification of Choropleth Maps: Design and Evaluation,'' IEEE Multimedia, Special Issue on Interactive Sonification, Vol. 12, No. 2, April-June 2005, 26 -35.

August 2002

In the context of discussing a brain implant and whether The vOICe gives "just sound":

Just sound?.... No, It is by far more, it is sight ! There IS true light preception generated by the vOICe. When I am not wearing the voice the light I perceive from a small slit in my left eye is a grey fog. When wearing the vOICe the image is light with all the little greys and blacks. Yet a definite light image. True it is not color but it is definitely like looking at a black and white TV show. The light generated is very white and clear then it erodes down the scale of color to the dark black. I don't really see adiffrence in this light as compaired to the "light phosphenes " they are talking about. Maybe it is one of those things you have to experience to understand. Yet light is light and color is color. So no matter the way it is generated it is the same for me!

October 2003

After reading the following excerpt from the October 7, 2003  BBC News article about The vOICe:

"Our assumption here is that the brain is ultimately not interested in the information 'carrier' (here sound) but only in the information 'content'," says Meijer. "After all, the signals in the optic nerve of a normally sighted person are also 'just' neural spiking patterns. What you think you 'see' is what your brain makes of all those firing patterns."

Hooray! This is the way it feels! The sight stimulated threw the use of the vOICe program becomes a natural way of seeing. The soundscape sounds over time are relegated to the subconscious "background" noise and what is left is a form of true and working black and white vision!!

More

Copyright © 1996 - 2025 Peter B.L. Meijer